在每年进行的高考地理试卷里头,冲淤平衡这个考点,总是能够让一批考生感到为难。它表面上看上去好像只是泥沙与水流之间的简单博弈,实际上却是理解整条河流水流命运的关键的钥匙,要是掌握了它,就能够解开从青藏高原一直到东海之滨的无数的地理谜题的密码。
揭开冲淤平衡的神秘面纱
看起来高深莫测的冲淤平衡,实际上就是河流的那种“收支平衡”。试着去想象一下,有那么一条河流,它的上游所带来的泥沙数量是如此之多,而水流能够带走的泥沙数量又是这般情况,当上游所带来的泥沙数量与水流能够带走的泥沙数量恰好相等的时候,河床既不会出现升高的状况,也不会呈现降低的态势,这就是被称作平衡状态的情形。
但是,这般平衡于现实里是极为短暂的。举例来说,2021年黄河利津水文站给出的数据表明,全年输沙量仅仅有0.24亿吨,远远低于上世纪50年代平均的12亿吨,这表明当下黄河下游长久处于不平衡的冲刷状况。
目睹这种不平衡的,是河床的每次变化。水流与泥沙博弈留有痕迹的是地貌,从长江口的深槽到黄河口的沙嘴皆为此处地貌。
冲刷与淤积的博弈法则
关乎冲淤变化的核心,是由两个变量的较量所决定的,这两个变量分别是,上游实际抵达的沙量多少,以及水流究竟能够带走的沙量多少。水流挟沙力如同卡车的载重能力,其主要取决于车速,而车速也就是流速。
流“食不果腹”之际,它会自河床掘沙以补之。二零二零年之长江三峡大坝下游宜昌河段,缘清水下泄,河床平均遭刷深一点五米,此乃典型冲刷现象也。反之,水流“饱到溢出”之时,多余沙子便会沉降。
就拿黄河小浪底水库来讲,在每一年调水调沙的时期之内,人造的洪峰能够把更多的泥沙给带走,然而等到调沙结束之后,下游的河道又会快速地回淤,这样的交替过程每一年都在进行着。
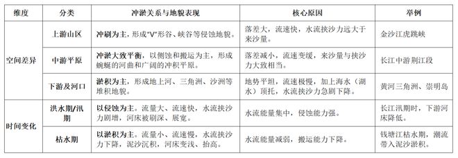
时间维度上的动态变化
从时间的衡量尺度方面来看,冲淤所产生的变化能够划分成短期以及长期这两种类别。短期的变化之中最为典型的情形便是汛期与枯水期相互交替的状况,长江武汉段在汛期时水流速度较快,河床通常会遭受冲刷,而到了枯水期水流速度减慢,泥沙又会出现落淤的现象。
放置于几十年乃至地质年代里才能够看待长期变化,像是建成于1960年代的三门峡水库,因库区立刻淤积要加以两次改建,这便是人类活动在短时间中将长期的冲淤平衡给改变了。
因季节更替而出现的冻融现象,同样会对战冲击与淤积造成影响,在青藏高原地区流淌的诸多河流,于春季时分,伴随冰雪开始消融,致使河水流量显著增大,进而常常引发全年范围内最为强劲的冲刷过程,然而当步入冬季,河面被冰层全面覆盖,水流速度较为迟缓,大量泥沙随之沉积下来。
空间维度上的连锁反应
在空间领域之中,冲淤变化可不是简单一丢就了事的,它会传导。上游位置发生的某一个变化呀,通常得等上好多年之后,才能够在下游之处瞧见那所产生的效果。就好比黄土高原从1999年起开始搞退耕还林这一举措,然而一直到了差不多近十年之后呢,黄河下游的输沙量才呈现出那种断崖式下降的状况。
不同河段展现出的表现存在显著差异。山区的河流,其坡度较大,水流速度较快,一般情况下呈现出“出口”大于“入口”的态势,主要以冲刷下切作为突出的表现情形;然而当到达平原区域时,这里坡度转而变缓,水流速度也随之减慢,进而开始出现大量淤积的状况,最终形成地上河这种独特的现象。
支流的汇入同样会致使平衡被打破,当含沙量较高的支流融入干流期间,在汇合口的下游常常会出现剧烈的淤积现象;相反的情况是,有清水的支流涌进,就会对干流河槽予以冲刷,从而形成深潭。
人类活动的深刻烙印
能够改变冲淤平衡的最直接力量是水库大坝,拿三峡大坝来说,在2003年蓄水以后,下泄的水流含沙量急剧减少,致使大坝下游几百公里范围内的河床不断下切,荆江河段平均被刷深了大概2米。
河道采砂所产生的影响同样十分巨大,自20世纪90年代起始,珠江三角洲展开了大规模的采砂活动,致使河床出现了大幅度的降低情况,进而引发了咸潮上溯以及桥梁基础暴露等一系列的相关问题,而之所以会出现这些问题,这在一定程度上相当于人为地改变了河流原本的冲淤平衡状态。
海岸工程同样在改写自然法则,上海长江口深入推进深海航道治理工程,借由修筑导堤用以束水攻沙,成功达成把12.5米深度范畴的深水航道自长江口延展至南京的结果,此乃人类主动施行调控冲淤的典型事例。
高考真题的破解之道
要明白冲淤原理,重点在于把握住来沙量以及挟沙力这两个关键变量。在做选择题之情形下,需迅速判定题目里究竟是哪一个变量出现了变动情况,是上游修建了水库呢,还是下游水流速度发生了改变呢。
在2022年的时候,全国卷考过一道题目,这道题目是关于三峡大坝对下游所产生的影响的。其中的问题涉及到了荆江河段蓄水之后的冲淤相关情况,而正确答案是全年都是以冲刷作为主要情况的,原因在于清水进行下泄从而使得挟沙力远远大于来沙量。
再瞅一道关联荆江的题,问蓄水往后兴许产生的影响。选项里头提及部分取水口功能没法用了,这是鉴于河床冲刷致使水位降低,原先设计的取水高度现在够不到水面了,这恰恰就是冲淤变化引发的实际问题。
有没有因河流冲淤变化而致使你所在的城市受到影响呢?欢在评论区分享你所观察到的情况,进行点赞转发以使更多人能弄懂这条奔流不停息的江河所蕴含的密码。











