今年中秋与国庆相连休息8天,四川高速公路总的车流量预计将会突破3100万辆次,平均每天接近400万辆,这个数据相较于平常暴增了多少,你准备好了加入这场年度之中最为拥堵的车辆“展览”了吗?
车流高峰时段集中在上下
由预测可知,中秋国庆假期时,四川高速每日会现身两回显著的车流高峰情形,分别是于上午时段以及下午时段。上午的那个高峰一般自9点起始,持续至中午时分。下午的那个高峰则是从2点左右开始,一直延续到达傍晚之时。
这表明要是你不愿于高速上“瞧车展”,那么最好躲开这两个时间段出行,尤其是那些打算进行短途自驾的市民,能够挑选清晨或者晚上启程,如此可省下好多堵在路途上的时间。
9月28日将成出行最高峰
对于全省普通国省干线流量的逐日预测而言,9月28日会成为车辆通行的最高峰日,好多人会选择在提前一天下班后就启程,中秋节当天流量可观,国庆节当天流量同样会偏高,随后才会渐渐下降。
针对有条件的大家,建议尽量将返程时间安排于假期的后半部分,避免首尾两个极为拥堵之日。数据表明,节后的几日流量会显著回落,路况相对而言要好出许多。
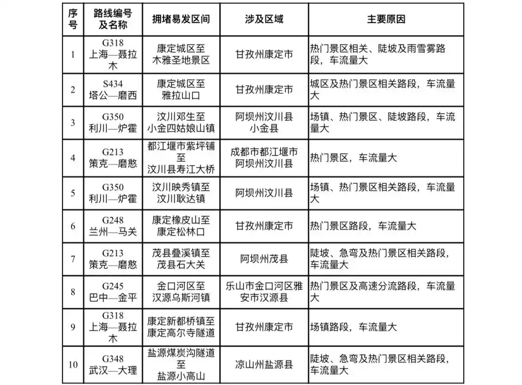
成都绕城及厦蓉高速最易堵
交警部门公开了详细的易产生拥堵状况的路段清单,在高速公路方面,成都绕城高速处于其中,另外像厦蓉高速(成渝高速)这类路段施压最具强度,这些区域平常时段车的流量便极为可观,一旦到了假期更是拥堵程度加剧,成为拥堵之中极端拥堵的存在。
连接起来各大景区以及主要城市的路段,在普通国省道这个范畴之内,同样正面临着拥堵的状况。举例来说,周边道路是朝着都江堰、峨眉山等热门景区去的,预计将会呈现出长时间排队从而通行的情形。
酒驾和无证驾驶肇事突出
交通管理部门剖析了最近五年国庆节这段时间的事故缘由,其中未依照规定进行让行,没有避让行人,违法超车会车是 three 大主要原因。格外值得引起警觉注意的是,在假期里像酒驾、无证驾驶这类严重违法所占比例明显高于一整年的平均水准。
数据表明,酒醉驾引发的交通事故比例,比平常要高,违法超车会车导致的交通事故比例,比平时也高,无证驾驶致使的交通事故比例,同样比平时高。这意味着假期聚会数量众多,然而安全这根弦一旦放松,悲剧就极易发生。
非机动车违法风险逐年升
可是非机动车违法所引发的交通事故占比是比较小的,然而交警指出,此类事故正呈现出逐年上升的趋势,主要的违法行为涵盖未按明确规定让行、违法占用道路并且逆行。
假期之时,共享单车以及电动自行车出行数量巨大,众多骑行者并不遵守交通规则,于机动车道之中进行穿插抢行。这般行为看似属于小事,然而一旦出现碰撞情况,骑行者常常是受伤最为严重的那一方。
交警严查三超一疲劳行为
四川公安交管部门为了保证假期出行的安全性,将开启高等级勤务,细致严查“三超一疲劳”、酒后驾车、无证驾驶这类容易引发事故导致灾祸的违法违规行为,占用应急车道、不系安全带同样处于重点查处的范畴之内。
交警专门给出特意提醒,在出行之前务必要规划好路线,系好安全带,骑摩托的时候要戴上头盔。在道路上要控制车速,保持平和的心态,千万别因为赶着时间或者产生路怒而把自己以及他人的安全给搭上去。
正值今年中秋与国庆如此漫长的假期之际,你打算以自驾的方式前往哪儿游玩准备?又或者呢,问的再明确些,你曾经在高速公路上遭遇拥堵时限最长的一回是整整几个小时呢?欢迎诸位在评论区域分享出你的经历,烦请点赞并转发以便让更多的朋友可以看到这份避开拥堵的指南!




