12月14日市疫情防控视频调度会,部署推进当前防控工作 昨天( 12月14日) ,市委副书记、市长吴庆文主持召开市疫情防控视频调度会,听取各地进展情况及工作建议,就做好当前防控工作进行再部署再推进。... admin2026-04-027 阅读0 评论
农村防疫不松劲,党员干部冲在前——疫情动态 “要像抓脱贫攻坚一样抓农村地区的疫情防控,这是党中央下达的命令,也是群众的集体期盼,我们必须不折不扣地落实好。”1月14日... admin2026-04-0155 阅读0 评论
山西医科大学第一医院感染病科:坚守疫情一线,守护患者健康 自新冠疫情防控政策调整以来,山西医科大学第一医院感染病科始终站在疫情前哨,严把筛查关,守护人民生命安全和身体健康。2022年12月初,发热门诊患者激增,因病情紧急需留观人数增多。... admin2026-04-0166 阅读0 评论
疫情隔离期间,金地花园小区党支部这样帮居民代购 新型冠状病毒感染的攻坚战开始以来,金地花园小区党支部坚决贯彻“为打赢疫情防控阻击战提供组织保证”要求,结合小区特点,通过亮明支部旗帜引导党员身份,强化党群服务引领疫情防控... admin2026-03-3110 阅读0 评论
H7N9疫情溯源迟迟未明 防控链条亟需完善 我国疫情防控和公共卫生应急机制再次面临大考。人感染H7N9禽流感疫情持续扩散,截至发稿,全国确诊病例突破80例,“阻击”疫情的战线从华东扩展到6省份30个地市级区域。... admin2026-03-3054 阅读0 评论
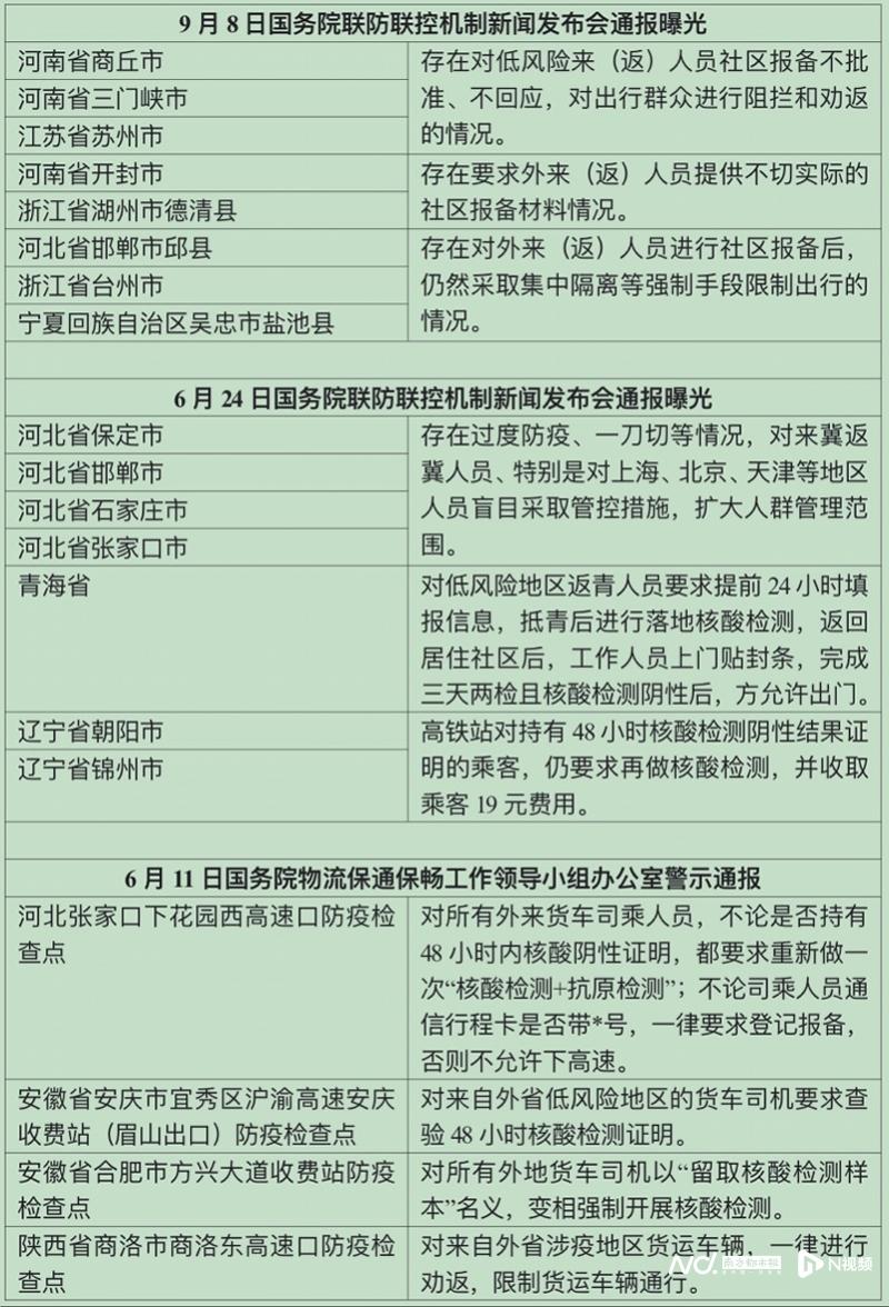
国务院联防联控机制通报多地疫情防控层层加码问题及整治举措 9月8日,在国务院联防联控机制新闻发布会上,又有地方因疫情防控层层加码被通报曝光,涉及5省8地,分别是河南省商丘市、三门峡市、开封市,江苏省苏州市,浙江省台州市、湖州市德清县... admin2026-03-305 阅读0 评论
自治区应急管理厅紧急调拨疫情防控物资至防城港市 12月24日,记者从自治区应急管理厅了解到,为支持我区边境地区疫情防控工作,自治区应急管理厅紧急调拨一批疫情防控物资至防城港市。物资包括单帐篷、应急灯、手电筒和防寒服等... admin2026-03-3012 阅读0 评论
浙江一月:疫情防控措施优化调整后的守与变 距2022年12月5日浙江各地优化调整疫情防控措施,倏忽一个月。像一架无形的“天平”,在这一个月间浙江最大限度地保持经济社会平稳运转的平衡——天平的一端,是不断的变,一个月来... admin2026-03-2910 阅读0 评论
白云区疫情防控措施:11月21-25日限制流动,地铁公交停运 11月21日晨3时许,记者从广州白云发布获悉,即日起至11月25日,白云区实行强化社会面疫情防控措施,严格限制人员流动,全区地铁、公交全时段暂停服务。... admin2026-03-295 阅读0 评论