近日,天津科技大学于2021年全国大学生生命科学竞赛决赛里,一下子拿到6项全国一等奖,和清华北大等顶尖高校一同参与竞争,没有处于下风,这所工科院校凭借什么能够在生命科学领域突出重围呢?
八个月鏖战见证硬核实力
一场于2021年展开的生命科学竞赛,历经了整整八个月的时间,吸引了来自全国400余所高校的两万多名大学生参与其中。天津科技大学的15支参赛队伍,从报名那一刻起,就展现出了极强的竞争力,在经过初审以及网评的严格筛选之后,最终有6支队伍成功杀入决赛。
处在决赛现场,天津科技大学的学子们,和来自清华大学、北京大学等高校的566支队伍,展开激烈争抢角逐。这一些队伍当中,创新类存在356项,创业类是210项,竞争称得上白热化。最终,天津科技大学的选手们,依靠扎实的专业功底,跟出色的现场表现,获得了评委们的一致认可好评。
一等奖项目个个有来头
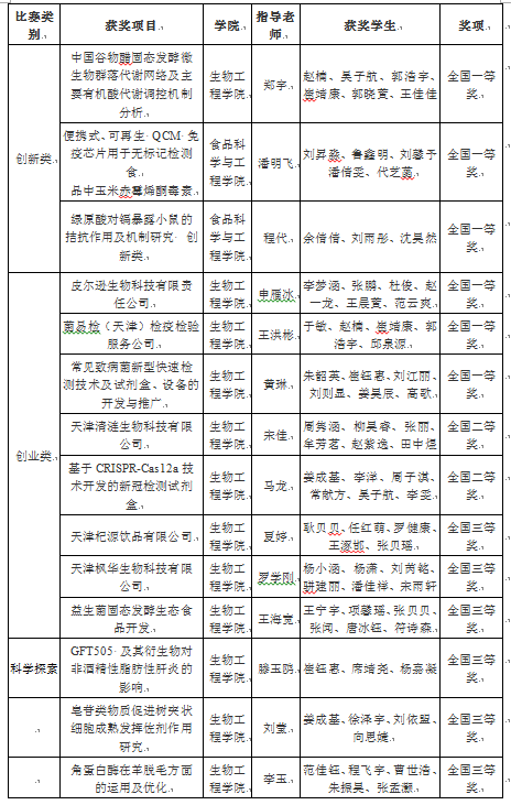
由生物工程学院郑宇老师指导的赵楠团队,所研究的确切所指乃是关于中国谷物醋固态发酵所涉及的微生物群落的代谢网络,此项目针对主要有机酸的代谢调控机制展开了深度剖析,将传统酿造工艺提升至分子层面,从而为传统食品的现代化改造提供了全新思路。
由食品科学与工程学院的潘明飞老师带领的刘昇淼团队,开发出了便携式可再生QCM免疫芯片,其所具备的功能是能够对食品中的玉米赤霉烯酮毒素展开无标记检测,这项技术将传统检测方法存在的耗时长以及成本高的痛点予以了解决,并且在食品安全快速检测领域拥有着广阔的应用前景。
创业类项目瞄准市场痛点
由申雁冰老师指导的李梦涵团队所创办的皮尔逊生物科技公司,其所走的是一条将产学研相互结合起来的路径。他们基于实验室的科研成果,使之转化为商业方面的项目,并且针对生物科技领域当中的具体需求来开展,充分展现出了大学生创业所具备的务实风格。
由王洪彬老师团队里的于敏等人所成立的菌易检检疫检验服务公司,该公司专注于微生物快速检测服务。此项目紧密贴合当前处于疫情防控常态化背景下的市场需求,它将专业技术直接转化为社会服务,其商业模式清晰且呈现出可行的态势。
搭建特色平台培养创新人才
作为工科院校的天津科技大学,在培养学生创新实践能力方面,可有专属的一套做法。其凭借轻工科学与工程、食品科学与工程等优势学科予以支撑,构建了与众不同的创新创业平台。Rotation研究室设立的轮转计划,可使学生于不同实验室间进行流动,从而寻觅到最为契合自身的研究方向。
学校开展了夜光杯葡萄酒文化节,举办了琼糯酩香自酿糯米酒大赛等特色活动。学生们于酿酒大赛之中,不但掌握了技术,而且知晓了背后的文化与市场动态。这般专业实验、创新实践、工程设计、职业技能四级递进的培养体系,着实使学生收获颇丰。
竞赛成绩折射教学改革成效
从天科大学生近年来在iGEM国际竞赛、互联网+、挑战杯的表现极为突出来看。此次情况是在生命科学范畴呈现出全面繁荣景象,这表明学校的教学改革并非只是做做样子而已。生物工程学院荣获优秀组织奖一事,可证实其在赛事组织以及人才培养方面具备系统性。
尤其要特别留意的是,获取奖项的项目涵盖着从基础研究起始,再到达技术开发阶段,最后延伸至创业实践的一整套完整链条。其中,谷物醋微生物群落的研究归属于基于科学原理的探寻摸索,QCM免疫芯片乃是在技术应用方面的创新举措,而皮尔逊生物科技公司所做的则是对于成果转化的尝试操作。像这样呈现出的多层次成果现象,恰恰就是学校依据自身构建起来的创新创业教育体系所发挥出效力而产生的最终结果。
工科优势转化为竞赛胜势
不少人无法领会,缘何一所工科院校于生命科学竞赛里能够战胜综合性大学。实际上天科大将工科思维引入到生命科学研究之中,更着重于去解决实际存在的问题。举例而言,绿原酸针对镉暴露小鼠的拮抗作用研究,与重金属污染区域的食品安全问题直接相关联,其应用价值十分明晰。
特别受到学校重视的是交叉融合,食品学院的学生与生物工程学院的学生常常一同进行项目,用于食品行业的微生物检测技术,也可应用于医疗领域,这样的跨学科碰撞,通常可产生出人意料的创新火花。
看过天津科技大学此番的一系列举动之后,你认为他们在明年的时候还能够维持住这般的竞赛强劲态势呀?欢迎于评论区域留言去开展你的想法分享,可千万不要忘怀点赞以及转发从而让更多的人能够目睹这所低调的具备实力的高等学府呢!



