一旦出现疫情,要怎样迅速且精准地去划定风险区域,这直接关联到防控成效以及居民生活。这不但对一个地方的应急处理能力进行考验,还在查验常态化防控的根基会不会稳固。把精力投入到平常时段,才能够在疫情来临之际达成平稳转换。
风险区划定有章可循
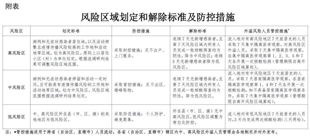
本土疫情显现之后,地市级疫情防控指挥部门即刻会去组织专家组,依据病例以及无症状感染者的活动轨迹,按照传播风险的大小,把所在的县(市、区、旗)确切地划分成高风险、中风险以及低风险这三类区域。省级联防联控机制在前面进行指挥,给予专业的指导以及支持,以此保证划定工作科学又规范。
于实际操作当中,并非全部病例都会致使风险区被划定。要是个别病例传播风险比较低,并且密切接触者已获得及时管控,经由专家组进行研判没有社区传播风险,那就可以不划定风险区。这样一种灵活机制避免了“一刀切”,最大程度减少了对居民生活的影响。
高风险区的严格管控措施
主要将高风险区划定于病例以及无症状感染者的居住之地,还有那些活动较为经常性、传播风险具备较高程度的工作之地与活动之地,区域之内施行24小时的巡逻值守,能够借助安装监控设备、电子门磁等方式来强化管理,以此保障居民不踏出家门,对于城乡接合的部位或者农村地区而言,要是卫生条件有所欠缺、管理难度较大,在必要的情形下能够把居民转运至集中隔离的场所。
封控时期要是察觉到新的感染者,当地联合防控联控机制会组织风险研判,依照“一区一策”要求,判定是否延长封控时间。区域里所有人员要每日健康监测且零报告,开展核酸检测之际要科学设置采样点,实施专人引导、分时分区,避免交叉感染。符合条件之后,连续7天没有新增且全员核酸呈阴性,才可降为低风险区。
中风险区的分类管理
涉及病例以及无症状感染者活动轨迹、传播风险比较高的区域,通常被称作中风险区。这里同样施行每日零报告制度,组织居民依照次序下楼去做核酸检测,按照网格化来设置采样点,督促居民做好个人防护措施。当地的协查专班需要综合多个部门的信息,在24小时之内完成风险人员的排查以及管控。
如果处于中风险区域内的人员被判定成为密切接触者,那么必须要在8小时之内将其转运至集中隔离的场所,在转运之前要进一步加强就地管控,在转运的过程当中要做好个人防护工作。所产生的垃圾要按照医疗废物进行处理,要不遗余力地严格防范次生风险。区域之内的人员应当尽可能地减少外出行为、不进行聚集以及不扎堆,外出的时候要做好个人防护措施,以此共同维护防控所取得的成效。
低风险区的常态化防控
在低风险区域,倡导着非必要情形下请勿离开本区域,若要进行跨市流动则需要持有48小时之内核酸检测呈阴性的证明。依据疫情传播风险评定以及风险人员协查状况,科学地确定核酸检测的人群范畴与频次,按部就班地组织开展,防止出现聚集现象。与此同时做好防控政策的宣传事宜,引导居民积极主动地配合风险人员的协查工作。
当收到中高风险区外溢人员协查信息之后,社区要在24小时以内完成排查工作以及进行相应管理。医院以及疾控机构发挥其专业方面的优势,为社区给予人员管控、健康监测、清洁消毒等方面的技术支撑。借助培训演练这件事,确保工作人员掌握防控知识,科学精准地落实各项措施,达成常态化与应急状态的无缝衔接。
工作人员的专业防护保障
处于高风险区的工作人员,在工作之时,实施的是全程的封闭性质管理,执行做好健康监测以及定期核酸检测的工作,工作结束之后,要开展不少于7天的居家健康监测。所有的工作人员,都必定得完成新冠病毒疫苗的全程接种,并且依据暴露风险来规范性地做好相应级别的防护,以此确保自身的安全。
着重强化培训演练,以此致使工作人员全方位掌握防控政策以及个人防护技能,清晰明确工作要求。唯有队伍素质足够过硬,方可于关键时刻能够拉得出、顶得上,以科学精准的方式落实各项防控措施,进而守护住居民健康以及安全防线。
动态调整与统筹发展
秉持科学精准之要求,针对那些未出现疫情或者符合解除标准的区域,适时进行动态调整防控举措。充分激发社区居民参与并予以配合的主动态度,强化战胜疫情的信心与决心,在保障防控成效的先决情况下,按时恢复往常的生产生活秩序。
开展统筹疫情防控以及经济社会发展相关工作,要求持续优化完善机制,达成精准防控与应急处置的有机融合,这不但属于对治理能力的一种考验,而且更是对秉持人民至上理念的一项践行。
当你读完了这篇文章之后,你会觉得在社区那种防控工作当中,居民最为需要去理解以及配合的究竟是哪一个点呢?欢迎来到评论区留下你的言行来分享你的观点看法,去点赞并且转发给更多的人,一同来为科学防控增添助力。



